|
IP PBX FAQRecording User Prompts |
|
|
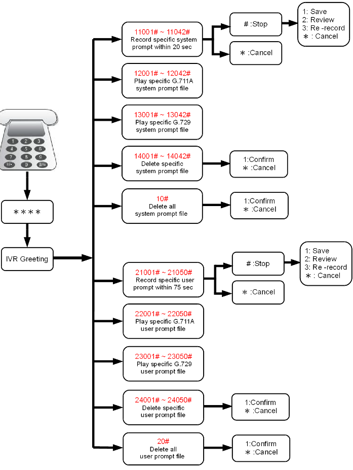
The VigorIPPBX can store recorded messages that can be played to callers as part of the auto-attendant or as a global voicemail greeting message. There are 50 User Prompts and one global Voicemail prompt. The individual voicemail greetings, per extension, are recorded via the handset while the user is in their voicemail box In the older firmware the two primary user prompts were UserPrompt5 and UserPrompt6 but with the addition of the multi-layer AA this has been replaced with flexibility to chose whichever prompt, of the 50, is required for each AA. There are three ways to add UserPrompts to the VigorIPPBX. The first, and easiest way, is to connect an analogue phone to the analogue phone port and record directly using the IVR Configuration menu. The second way is to separately record a .wav file on a computer using a input device such as a headset or microphone and then upload the prompt using the Web Interface or FTP. The last way is to use the voice prompt utility |
Using an analogue phone, we dial **** to enter IVR Configuration menu and are greeted by the message "IVR Configuration, please input a valid value followed by the hash key."
To start recording user prompt 1 we then dial 21001# and immediately say our message. Once we have finished, we press # to stop recording and we are then asked to press 1 to save the recording.
Note: Do not hang up the phone at this point, wait until you are returned to the IVR configuration root menu because the prompt is being converted and saved in the background
We can listen to the recorded greeting by then dialling 22001# . So it's 21xxx to record, 22xxx to listen.
To record the user prompt 2, we repeat the process but dial 21002#Once our user greetings are in the system we can configure the Auto Attendant to use the user prompt as a greeting
The other prompts are recorded in the same way. Dial the prompts number and then record your message.
User Prompts: 21001 - 210050 . The last digit stands for the prompt number. Any of the user prompts can be used as an option in the auto-attendant.
Voicemail prompt: 11036 . This global voicemail prompt is the greeting that a caller will receive when they are invited to leave a voicemail message for an extension
Generally it is 11xxx to record and 12xxx to listen

As an alternative to recording the UserPrompt via the analogue phone, a wav file could be recorded using recording software and then uploaded using the [PBX System]>[Prompt Maintenance] menu. Use the highest supported sample rate (48k, 16bits) to get the best quality recording after it has been converted to the Codec.
After the audio file has been recorded, using whatever recording softare is used, rename the file to match the file of the prompt you want to upload
v2820pbx_g711_userpromptXX.wav where xx is replaced by 01 ~ 50 depending on which user prompt is being uploaded.

The voice prompt utility can be downloaded from the Downloads section
NOTICE : This document is © SEG Communications and may not be distributed without specific written consent. Information and products subject to change at any time without notice.